全球營養補充劑市場強勁增長,中國以10%增速領跑全球,成為最具活力增長極。中國跨境進口保健品市場16年增長19倍,FANCL等頭部五強占據超60%市場份額,成為高速增長賽道中的領軍力量。盡管市場規模可觀,但人均消費僅為美國22%、滲透率不足30%、粘性用戶僅10%,三重差距揭示出數倍增長空間。
亞洲人群在膳食結構、烹飪習慣和體質基因三方面與歐美人群的顯著差異,決定了針對性營養補充的必要性。然而,當前市場面臨營養補充多元化帶來的安全性與便利性雙重挑戰,"瓶瓶罐罐"管理負擔與成分疊加過量風險凸顯,倒逼行業向科學化、精準化轉型。
分齡分性別營養策略成為兼顧科學精準與成本效益的最優解。FANCL作為行業先行者,于2015年率先推出全球首款成人分齡營養包,深耕亞洲體質特征,開創行業先河。日本市場政策、消費、供給三端協同成熟的發展經驗,為中國保健品市場的發展提供了寶貴經驗。
未來,精準營養與科技創新將共同推動行業向高質量升級,通過持續消費者教育和產品體驗優化,滿足消費者全生命周期的健康需求。

區域格局:中國成為全球最強增長引擎
亞太地區份額與增速雙領先,中國市場以10%增速成為全球最具活力增長極
全球營養補充劑市場呈現明顯的區域分化特征:2024年亞太地區以38%的市場份額居全球首位,北美和歐洲分別占29%和18%。從增長動能看,亞太地區以9%的增速領跑全球,顯著高于北美8%和歐洲7%的增速水平。作為亞太地區的核心增長引擎,中國市場增速達10%,不僅遠超全球主要地區,更彰顯出巨大的市場潛力和發展空間,成為全球營養補充劑產業最具活力的增長極。

跨境賽道高速增長并呈現高集中度格局
跨境進口保健品16年增長19倍,頭部五強占據超六成份額形成寡頭格局
與整體市場低集中度不同,跨境進口營養保健食品市場呈現高增長、高集中度特征。2008-2024年進口額從4.1億美元增至77.5億美元,16年復合增長率達20.2%,顯著高于整體市場增速。跨境賽道"馬太效應"凸顯,FANCL、Swisse、澳佳寶、健安喜、德國雙心五強占據超60%市場份額,且彼此差距不足15%,形成"貼身肉搏"的寡頭競爭格局,與整體市場的分散格局形成鮮明對比。

三重差距揭示中國市場增長潛力
人均消費、滲透率、用戶粘性三維度對標成熟市場,中國仍有數倍增長空間
中國營養補充劑市場雖已具備可觀規模,但與成熟市場相比仍存在巨大增長空間。2023年人均消費僅23.3美元,僅為美國的22%;整體滲透率不足30%,遠低于美國超50%的水平,35-44歲中堅人群滲透率最低,揭示中青年群體待開發潛力;粘性用戶僅占10%,而美國高達60%,消費習慣尚未養成。三大維度的顯著差距表明,通過持續消費者教育和產品體驗優化,中國市場具備長期高增長的堅實基礎。

日本成熟經驗為中國市場提供范本
日本市場政策供需三端協同成熟,抗周期韌性為中國發展提供借鑒范本
鑒于美國市場發展路徑與消費人群差異較大,亞洲近鄰日本市場經驗更具借鑒價值。日本通過監管端分級管理體系平衡產品有效性與市場活力,消費端形成40%滲透率、40%用戶粘性的成熟習慣,供給端產品矩陣豐富滿足全生命周期需求,共同驅動市場在經濟下行期仍保持穩定增長。2024年市場規模達133.2億美元,未來五年復合增長率11.3%,展現強勁"抗周期"韌性,為中國在老齡化、品類管理、產品創新等方面提供成熟范本。

FANCL:日本市場領導者的成功實踐
FANCL領跑日本市場,以四十年品牌積淀和科研創新為基,深諳亞洲體質特性,引領精準營養實踐
作為日本市場表現最突出的品牌之一,FANCL以18%市占率領跑營養補充劑市場,在暢銷功能食品TOP10榜單中產品數量居多,是日本最大的營養補充劑生產商。品牌深耕日本逾40年,憑借"無添加"理念成為國民信賴品牌;擁有200余名研發人員及208項專利,構建涵蓋15大產品線114種產品的豐富矩陣;FANCL深入研究亞洲人群體質特點,提供精準營養方案,產品在亞洲市場獲得廣泛認可,是亞洲精準營養的成功典范。


亞洲人體質特征與針對性營養需求
膳食結構、烹飪方式與體質基因的三重差異,決定了亞洲人群需要針對性的營養補充方案
亞洲人群在膳食結構、烹飪習慣和體質基因三方面存在顯著特征,共同導致了獨特的營養需求。膳食結構上,微量營養素攝入普遍不足,鈣攝入量僅達推薦量四成;烹飪習慣上,高溫烹調破壞水溶性維生素,高鹽飲食加劇鈣流失;體質基因上,高比例乳糖不耐受限制乳制品攝入,特定基因突變影響葉酸等營養素代謝效率。這些因素疊加作用,使得針對亞洲體質的針對性營養補充成為必然選擇。

社媒生態映射營養補充多元化趨勢
社交媒體呈現場景、內容、人群三維多元化,營養補充從單一標準化向個性化精準化演進
社交媒體內容呈現營養補充多元化趨勢。場景維度上,從辦公室護眼抗疲勞到健身運動營養,從美容養顏到中老年養生,覆蓋全生命周期;內容形式上,知識科普、測評對比、經驗分享、種草推薦等多樣化表達滿足不同信息獲取需求;人群圈層上,職場人士聚焦助眠護肝,銀發族注重骨骼心血管健康,營養補充正從標準化向個性化、精準化方向演進。

多元化趨勢下安全性與便利性成消費核心痛點
營養補充多元化催生疊加過量風險,多產品管理困擾倒逼一站式方案需求
營養補充多元化趨勢下,消費者面臨安全性與便利性雙重挑戰。安全性方面,自行組合多種補充劑易導致成分疊加超標,中國營養學會設定的"可耐受最高攝入量"常被忽視,維生素A、D、C等過量攝入可引發肝損傷、腎結石等健康風險。便利性方面,34%消費者因多產品服用繁瑣難以堅持,45%期待一次解決多重需求,"瓶瓶罐罐"管理負擔凸顯。多元化需求與安全便利矛盾日益突出,倒逼市場向一站式科學配方方向發展。

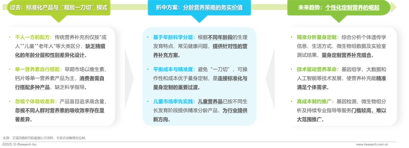
營養補充升級:分齡策略引領精準化變革
分齡營養策略平衡科學精準與成本效益,成為當下營養補充市場最優解
中國營養補充市場正經歷從標準化向精準化的演進。傳統"千人一方"模式忽視個體差異,消費者需自行搭配單一營養素產品且缺乏科學指導;完全個性化定制雖能通過基因組學、大數據等技術實現精準營養干預,但基因檢測、微生物組分析等高昂成本制約大規模推廣。分齡營養策略成為務實過渡方案,基于年齡段生理特點科學分層,在避免"一刀切"盲目性的同時兼顧成本效益,兒童營養品市場的成功實踐為行業轉型提供了可借鑒路徑。

科學基石:分齡分性別營養的理論支撐
年齡生理差異與性別代謝特性構成科學依據,分齡分性別營養是精準健康管理的必然路徑
分齡分性別營養方案具備堅實的科學理論基礎。年齡維度上,人體對營養素的吸收能力隨生理功能衰退而變化,美國NIH明確指出膳食營養素參考攝入量因年齡而異,需針對不同年齡段提供精準補充方案;性別維度上,男性對鋅的特殊需求、女性因生理周期對鐵的高需求等差異顯著,激素水平與代謝特性的不同要求專屬營養配方。基于這些科學共識,分齡分性別營養成為貫穿全生命周期、實現從標準化到個性化精準健康管理的必然選擇。

分齡營養策略的行業實踐
FANCL以亞洲體質為核心、踐行精準分齡理念,開創成人分齡營養補充先河,眾多營養保健品牌紛紛跟進
作為分齡營養策略的先行實踐者,FANCL于2015年率先推出全球首款成人分齡營養包,將分齡理念率先引入成人領域,開創行業先河。產品深耕亞洲體質特征,針對亞洲人群飲食習慣與生理差異提供專屬營養方案,通過20+至60+精準年齡分層和男女專屬配方,實現全生命周期覆蓋。每袋科學配比27-38種營養成分,配合獨家吸收技術和專利成分,在平衡成本與精準度之間提供務實解決方案。


多元人群驅動營養補充全民化趨勢
多場景人群展現差異化健康訴求,營養補充需求加速向全民化與精細化拓展
不同人生階段、生活場景的人群均展現出對營養補充的關注:應對職場壓力、熬夜久坐等狀況的都市白領,面臨家庭與工作雙重壓力的寶媽群體,對抗疲勞、身體機能衰退的男友/老公群體,以及針對骨骼、心腦血管等問題開展預防性干預的中老年群體;體重管理、免疫力提升、肝臟健康、睡眠問題、解壓抗疲勞、抗老抗衰、心腦血管、美容養顏、骨骼健康等成為典型營養補充需求方向,體現出全民健康管理意識的提升。

多維健康需求驅動行業向全場景、全人群營養解決方案發展
典型品牌實踐案例:FANCL
國際知名健康食品品牌FANCL HealthScience在深度洞察不同人群差異化的健康需求基礎上,構建了覆蓋睡眠、體重、肝臟、氣血、心腦血管、骨骼等多維度需求的產品矩陣;從針對性單品到個性化的綜合營養包,憑借創新技術與專業配方,精準契合不同人群的差異化需求,實現全場景營養解決方案實踐。

高吸收理念重構營養補充標準
消費者從"高含量"轉向"高吸收",FANCL以協同配方與專研技術引領創新
消費端營養補充理念已從關注“含量多少”轉向“吸收多少”,92%消費者認同高吸收率、89%認同科學配比,認為吸收率受營養素搭配、個人體質、生產工藝等因素影響。FANCL以"營養素協同、專研技術、優選來源"為核心實踐,通過專利搭配、分時傳遞制法、細微乳化工藝等創新,將高吸收理念轉化為產品力,推動行業從粗放式"堆料"向精準化"高效"進化。

用戶痛點:營養補充的體驗困境
營養補充產品存在多產品沖突風險與單品使用不便雙重痛點,倒逼行業向一體化便捷方案升級
中國消費者在營養補充產品使用中面臨顯著體驗痛點。多產品搭配場景下,擔心營養素相互沖突、過量攝入及服用流程繁瑣成為核心困擾;單品使用層面,高頻次服用難以堅持、顆粒過大吞咽困難、服用時機不明等問題普遍存在;此外,外出攜帶不便、服用后胃腸不適等細節痛點進一步影響用戶體驗。這些痛點本質上反映了現有產品在便利性、科學性和人性化設計上的不足,亟需行業提供更優解決方案。

FANCL實踐:痛點導向的產品創新
FANCL綜合營養包以個性化定制、一站式配方、便捷體驗設計破解行業痛點
FANCL綜合營養包通過系統性創新破解行業痛點。產品采用分齡分性別定制策略,針對不同年齡段男女的生理特征與健康需求提供差異化配方,實現從標準化到精準化的跨越;以一站式多元營養組合替代單品疊加模式,既滿足基礎維礦需求又兼顧功能性訴求;獨立小包裝設計與易吞咽顆粒優化便攜性與服用體驗。這一創新實踐將用戶痛點轉化為產品解決方案,為營養補充行業從供給導向向需求導向轉型提供可借鑒的實踐路徑。


精準營養與科技創新共塑行業新格局
精準營養與科學循證成行業主旋律,創新劑型與技術應用推動營養補充劑高質量升級
營養補充劑市場正邁向以“精準化與科學化”為核心的新階段。消費者需求從基礎補充延伸至情緒管理、抗衰、骨骼健康等精細功能領域,分齡分性別產品成為兼顧精準與普及的主流方向。軟糖、泡騰片等“零食化”劑型快速崛起,滿足年輕化與便捷化消費偏好。同時,科學循證成為信任核心,具備研發專利與臨床數據的產品更受青睞。前沿技術如微囊化與新型原料的應用,正提升吸收效率與產品體驗,驅動行業向高質量與創新升級。

在線咨詢